Devlog #1
Steiner's Sigē » Devlog


Devlog #1 – Minor Update on the Development
What Have We Been Working On?
Over the past two weeks, our team has been focusing on refining the core mechanics and expanding the game's environment. Here are the main highlights of our recent progress:
- Implementing a state machine for enemy behaviors, including sound recognition and movement patterns.
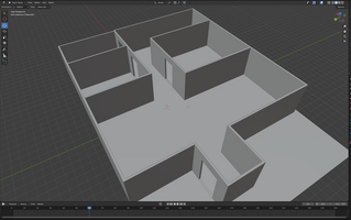
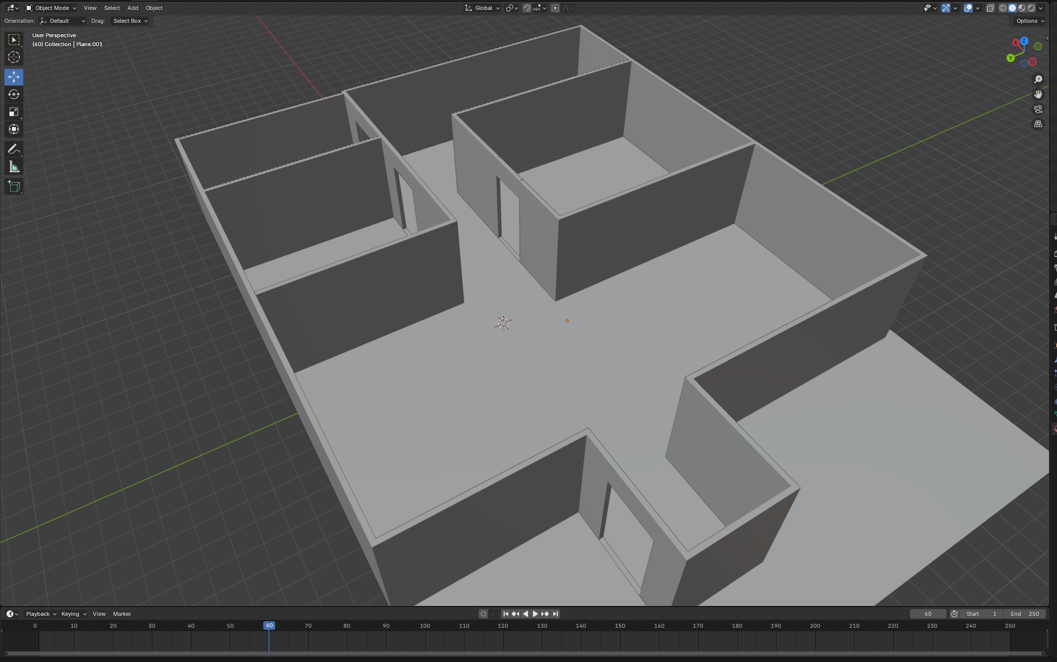
- Modeling the first floor of the house map in Blender for better control over shaders and spatial layout.
- Adding 3D props and furniture to bring the environment to life and avoid empty spaces.
- Developing object collision and sound generation systems to interact with enemy AI.
Enemy State Machine Overview
Our AI system now includes three distinct states:
- Patrol – The enemy follows a basic patrol pattern, mostly unaware of the player's actions.
- Hunting – Triggered when the enemy hears a sound caused by the player interacting with objects.
- Chasing – Activated when the enemy spots the player and begins pursuit.
Level Progress and Interaction
We've made significant progress on the first floor layout in Blender, adding key environmental details like furniture and structural elements. These additions not only improve visual storytelling but also support the sound-based interaction system.
Players can now collide with certain objects to produce sound, adding tension as enemies actively respond to these audio cues.
What’s Next?
Looking ahead, our next development goals include:
- Expanding the level by adding a second floor, windows, and refining shader effects.
- Polishing the enemy state machine to improve behavioral transitions and reactions.
- Defining the core gameplay loop and player progression to deliver a more focused experience.
Files
Steiner's Sigē.exe 153 MB
May 12, 2025
Get Steiner's Sigē
Download NowName your own price
Steiner's Sigē
| Status | In development |
| Author | Veridium Studio |
| Tags | 3D, First-Person, Horror, Indie, Mystery, Narrative, Singleplayer |
Leave a comment
Log in with itch.io to leave a comment.